ES4es4
Поиск деталей
Например: Комбайн початкоуборочный ES4
Комбайн початкоуборочный ES4Установка площадок комбайнаУстройство початкоочистительноеУстановка бункераДвигательТрансмиссияПлощадка управленияКабинаУстановка капотовПочаткоотделительГидросистемаУстановка электрооборудованияУстановка климатическаяУстановка оборудования кондиционераУстановка компрессораУстановка испарителя

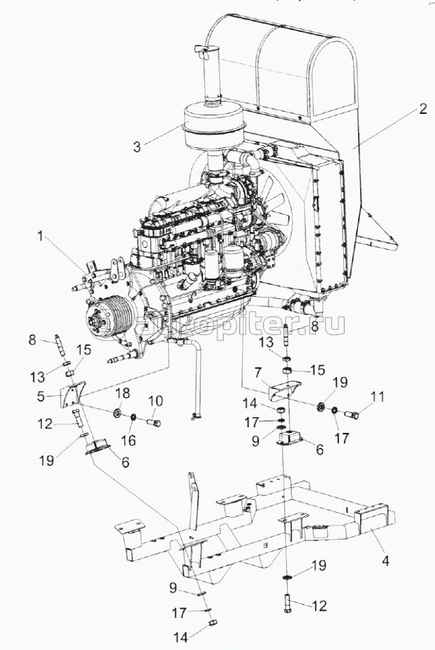
Установка двигателя КП-4-0106000

Двигатель КП-4-0106010

Двигатель КП-4-0106010

Установка главного привода КП-4-0106030

Установка вала главного привода КП-4-0106120

Установка радиатора КП-4-0106040

Радиатор КП-4-0106040

Воздухозаборник КП-4-0106100

Установка бачка расширительного КП-4-0106070

Установка воздухоочистителя КП-4-0106080

Воздухозаборник вращающийся КЗК-12-3-0126420

Установка электрооборудования моторной установки КП-4-0726000Б

Привод контрпривода главного КПС-4-0125000

Рычаг КПС-4-0125010

Пружина КЗК 0220040А

Установка контрпривода главного КПС-4-0125600А (изменена конструкция)

Привод тандема насосов КПС-4-0125100

Рычаг КПС-4-0125110

Установка тандема насосов КПС-4-0125200

Насос трехсекционный КПС-4-0601100

Муфта КЗК 0222100

Привод контрпривода заднего КПС-4-0125300А

Рычаг КПС-4-0125320А

Установка контрпривода заднего КПС-4-0125700

Установка топливного бака КП-4-0126000